产品咨询:400-812-8178首页CISS跨网通下载专区选型顾问CISS知识库动态合作伙伴售后服务关于我们客户留言
CISS知识库
关注CISS


CISS知识库当前位置:首页>CISS知识库>OA之目标管理平台
【OA办公系统】目标需要审批的系统日常使用流程——系统使用流程(二)
2012-04-28 09:12:29作者:曹彧打印阅读次数:4356返回
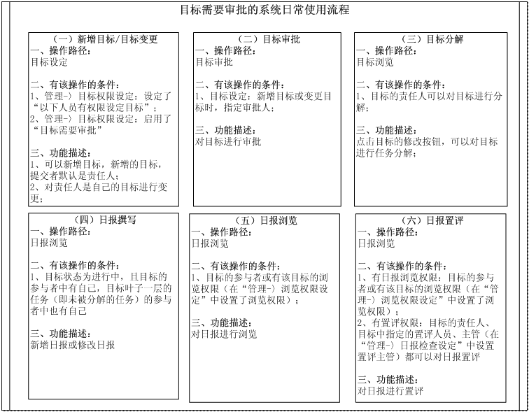
2.2 目标需要审批的系统日常使用流程

返回首页|
关于我们|
网站地图|
XML
旗下网站:咨询电话: 400-812-8178津ICP备12008142号-6
津公网安备 12010402000815号
Copyright© 2007技术支持:千乡万才科技(中国)有限公司
