产品咨询:
400-812-8178
首页
CISS跨网通
整体介绍
财务管理系统
OA办公系统
业务流程管理DIY系统
进销存DIY系统
网站建设
手机应用
下载专区
选型顾问
CISS知识库
动态
公司新闻
CISS升级公告
用户云体验
视频展示
签约客户
祥云计划
合作伙伴
合作前景
合作优势
代理支持
代理流程
我要代理
渠道商分布
售后服务
常见问题
服务宗旨
在线服务
有奖
关于我们
公司简介
使命宣言
创办人
总裁致辞
历史渊源
关怀西部
云计算智能小区
联络我们
客户留言
CISS知识库
关注CISS
CISS知识库
当前位置:
首页
>
CISS知识库
>
OA之行政办公管理平台
【OA办公系统】会议申请与安排使用者日常使用流程——系统使用流程(三)
2012-06-13 09:35:23
作者:
曹彧
打印
阅读次数:
4963
返回
更多
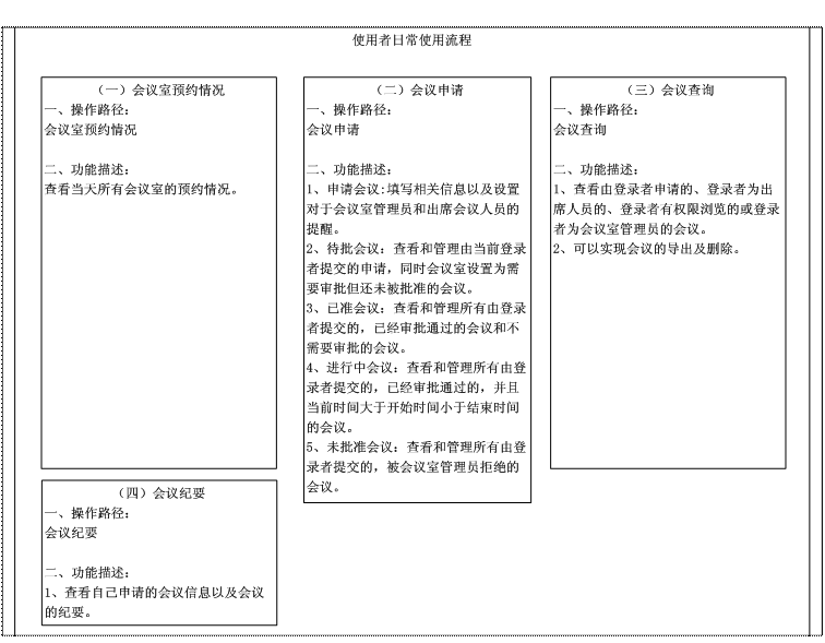
2.3使用者日常使用流程
使用者日常使用过程中主要用到的是【会议室预约情况】、【会议申请】、【会议查询】和【会议纪要】四个Tag。
上一篇:
【OA办公系统】会议申请与安排权限分配——系统初始化(一)
下一篇:
【OA办公系统】会议申请与安排管理员日常使用流程——系统使用流程(二)
热点新闻
【OA】考勤数据导入设置——考勤系统设置(四)
【进销存管理系统】往来账款类相关报表
OA办公系统公文流转--系统架构图
【进销存管理系统】仓库类相关报表
【进销存管理系统】采购类相关报表
返回首页
|
关于我们
|
网站地图
|
XML
旗下网站:
请选择
上海龙乘
咨询电话: 400-812-8178
津ICP备12008142号-6
津公网安备 12010402000815号
Copyright© 2007
技术支持:千乡万才科技(中国)有限公司